Stop switching the Driver of our Democracy,
it's time to change the Engine!

The Process Party
Tired of politicians promising the world and delivering nothing?
Direct Democracy is the answer
The Process Party is dedicated to realigning:
Power, Reward, Risk, Responsibility, and Accountability
in government
This will empower the people to fix the root issues in our society with a system that's focused on listening to the people
This will achieve a fairer democracy and more prosperous nation.

We the people know what’s really broken in our society and daily life
The Process Party doesn’t tell you what to fix.
Instead, you and millions of ordinary people get to set the country’s Top 10 priorities in a revolutionised system we call Direct Democracy.
Politicians then have one job: deliver.
Take a journey with us... ...to a better future

What is Direct Democracy?
To understand Direct Democracy, we need to understand the core purpose of Government, and what our current system does that stops our Government from achieving this. Then we can understand how DIrect Democracy can help us all
What is the purpose of Government?

What does it all mean for you?
When you set the goals of the nation, the possibilities are endless. Politicians will still be responsible for finding unique answers, this system just ensures your needs are the focus. click below to understand more.
How does this translate into action for you, the people of this great nation?

How will it work?
What separates the Process Party from all other political party's is that we look to change the engine, not the driver of our democracy. The links below will help you understand a clear plan of how we will deliver and how the referendum works
What is our Mission?
Redefining Governance with Direct Democracy

The current political system in Britain creates imbalance between power and accountability, undermining responsibility and fairness.
The Process Party wants to bring in meaningful electoral reform that does three big things:
- Removes power as the main reason people go into politics (so politicians stop chasing control for its own sake).
- Creates genuine equal opportunity for everyone.
- Brings full government transparency, with clear, honest updates on how well things are actually performing.
We believe this change will come through Direct Democracy – letting ordinary people easily understand and improve the system together.
In short: it’s about giving real power back to the people!
The Purpose of Government
Government exists primarily to
serve the people
This:
supports stronger communities
Increases standards of living
empowers individuals to strive for a better tomorrow
The Problem with Government
The people in Government are not incentivised to focus on delivering the will of the people so real issues of the people are not being addressed.
The incentives for politicians primarily comes from lobbying and other forms of financial influence that diverts their attention away from the will of the people
What is the root cause of Governments failure to serve the people?

Politicians, like all of us, are humans and react to incentive structures built into their environment. These structures are driven and managed through:
- The Power to act
- The Reward for that behaviour
- The Risk that behaviour bears
- The Responsibility for behaving with good intentions for all concerned
- The Accountability that is driven by those affected to ensure Risks are fairly given to improve the behaviour when it is repeated
If certain influences on these factors push politicians to act against the public interest, ordinary people end up suffering because nothing gets delivered for them.
Our current system has been slowly manipulated over time as some powerful groups only care about winning for themselves, not working together to compromise. As they increase their power of influence, they seek to hold that power through manipulation.
The root cause is the pursuit of Power as an incentive to govern that Rewards politicians to subvert the will of the people.
How does the pursuit of Power affects Government?
It can be hard to understand how Governance is affected by the greed of the few, so in the adjacent video we explain how the natural incentives to hold on to Power inadvertently hinder the will of the people in a society
The Solution
How do we fix the issue of Power Manipulation?
There are so many problems in Britain today that trying to sort them out under the current system would take forever and get bogged down in endless political arguments. The people in power often seem to deliberately slow things down because they're on top and don’t want real change.
But imagine a better system that logically puts your everyday concerns first, sets clear targets, and lets you easily see how well the politicians are actually doing their job – while making it impossible for the old manipulators to block progress.
Solution:
Using Direct Democracy to separate how we set the goals of the country from how we get there

We don’t want to tell you what you need or what’s best for you. Instead, we want to give you the real power to set the goals for this country.
Evolving Democracy
Below is a concise overview explanation of the differences between Representational and Direct Democracy
Representational Democracy


The first diagram shows the key overall steps of current representational democracy, Notice that when you elect someone into power, you give away your right to set the strategy for the nation as well as how you will get there. This allows the people in power to say one thing during elections, but actually enact other policies once they have your power!
Direct Democracy
With Direct Democracy however, the key change is splitting away strategy setting and giving it to the people to decide! This means once a party takes your power, they are beholden to OUR collective goals as a nation and so lobbying and other forms of post election manipulation cannot change the direction that we set!

What's the difference?
For a more detailed explanation of the difference between the two structures, please watch the adjacent video to see what's different and how Direct Democracy will empower you and remove the ability of lobbying to subvert your needs
We highly recommend that you download the PDF files of the process maps to observe and help you follow along.
You can find the Representational and Direct Democracy explainer maps from the video here
The Process Party ethos
At The Process Party, we’re tired of the patronising claims that “the people don’t know what they want” or “we are too dumb to resist inciteful rhetoric.” or even worse "this is just the way the world is"
By giving you real power to set the nation’s priorities, we cut out the middleman completely. No more career politicians guessing your needs or chasing buzzwords.
There will instead be focused Project Managers and Analysts who are incentivised to deliver the best solutions to your goals and removes endless arguments and the pursuit of power that lead to where we are today.
You live the issues every day – you know them best.
With power comes accountability: just like in real life, we learn through trial and error.
"No turkey will vote for Christmas", so the public's agenda will stay focused on practical fixes that matter to everyday life over the long term because you won't have different parties completely upending the changes we the people demand.
So decisions reflect the statistical average of millions of voices, extreme populist ideas simply won’t prevail but sensitive issues will be addressed.

This isn’t riskier than the current system – it’s safer.
Instead of frustration driving votes for ever more extreme parties, we create a sharper, more honest government laser-focused on delivering your agenda without deviation.
People don’t actually want radical parties that hurt others. They’re simply so frustrated with the current state of politics that they’ll vote for anyone who seems to listen to them.
In today’s world of flashy headlines, soundbites and slick slogans, this frustration makes people easy targets for misinformation and manipulation – perfect targets for politicians who want to exploit the people's power for their own ends.
Trust the people. Watch real change happen.
Direct Democracy - The details
The only constant in existence is change
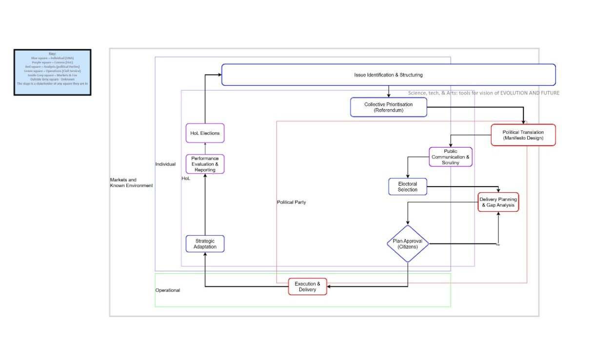
Flow 0 - The overview of how Direct Democracy will work
Below is a snapshot of the core principle steps of Direct Democracy.
All aspects of life are a cycle and understanding that the alignment of Power, Reward, Risk, Responsibility, and Accountability in the cycle of governance means we understand how its structure should be formed to control incentives in governance.
By separating and giving the people the Power to set what the nation's goals are from how we get there, we align Power back to the people and accountability back to those who choose to serve us.
So How will we implement this new vision?
5 year plan
If elected into Power, the Process Party will aim to deliver key changes within the 5 year term so that, by the end of the term, our system of Direct Democracy will be in place and the first nationwide referendum on the strategic goals of our nation will be held. For more details, please follow the link below.

